Create a search for projects that missing project members

lock
push_pin
done
Answered
3

How to do?

 

TIA

 

Peter

21 May 2025 | 11:03 AM

All Replies (3)

Hi Peter!

 

I would sovle with with a combined selection. 

So selection 1 dispaying all projects with a member. 


Since member is based on relation to the person card I serach for all persons. 

Selection 2. Shows all projects. 

Here I used ID is bigger than 0.

And a combined selection like this:

 

21 May 2025 | 01:44 PM

thanks for the suggestion!

 

peter

21 May 2025 | 01:48 PM

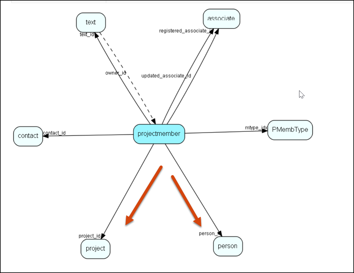
In general, working with project members can be a bit tricky because they are stored in a separate table in the database that sits between the project and the person.

This setup allows for a many-to-many relationship:
One person can be a member of multiple projects, and one project can have multiple members.

The downside of this structure is that you can’t see projects when searching for a person, and you can’t see people when searching for a project.

However, there’s a workaround using the old Service search tables, which allows you to search directly in the projectmember table. This lets you display the full list of project members.

If you have a Service license, you can use the following URL to go straight to a project member search. Just replace XXXX with your customer ID:

https://online.superoffice.com/CustXXXX/CS/scripts/ticket.fcgi?_sf=0&action=searchTable&table=projectmember


This method won’t allow you to see all projects that don’t have any members, but it does provide a simple overview of all members across all projects.

21 May 2025 | 02:00 PM

Add reply